西安人看鼻炎为什么都去西安新城中大耳鼻喉医院
来源:西安新城中大耳鼻喉医院 门诊时间:08:00-17:30
温馨提示:我院为西安新城中大耳鼻喉医院,非营利性医院,请患者放心就诊!
据调查,九成鼻炎患者在初期都尝试过药物治疗、小偏方、或轻信微信上一些卖假药或假中药治疗,导致病情反反复复。钱白花了治疗效果又不好,耽误病情。真正治好鼻炎还是选择专业专科医院治才能治好。那么,哪家医院是真正治疗鼻炎比较好的医院呢?
西安新城中大耳鼻喉医院多年汇聚全国耳鼻喉名医,凭借其先进的诊疗设备、专业的专家团队及高超的微创诊疗技术,在成为西安治疗鼻炎大家都选择的医院。西安看鼻炎,为什么都去西安新城中大耳鼻喉医院?
一、西安新城中大耳鼻喉医院 专业耳鼻喉医院
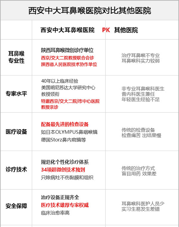
有的鼻炎患者为了图方便,选择去一些附近小诊所或普通医院治疗,小诊所和普通医院技术和专家水平跟不上,导致鼻炎治不好。一些综合医院重点是心脑血管疾病,耳鼻喉科不重视,不会引进先进的技术及好的专家,西安新城中大耳鼻喉医院对比其它医院有哪些优势?一张图告诉你。

西安新城中大耳鼻喉医院是耳鼻喉规范诊疗单位、西北耳鼻喉微创诊疗医院、医保定点医院,是西北地区针对耳鼻喉疾病的专业诊疗机构。西安新城中大耳鼻喉医院以“专科、专家、专病、专治”为特色,设有鼻科门诊、耳科门诊、咽喉门诊、鼾症门诊、青少年学生耳鼻喉门诊;由原交大二附院张全安教授、原市中心医院来长荣教授、西京医院邓瑶珠教授等多位知名耳鼻喉专家领衔亲诊。
二、原西京、交大二附院、北京同仁医院等三甲医生云集
看病的最重要一步就是选择医生。尤其是鼻炎这么难以治好的疾病,选对了医生可以起到事半功倍的效果,既省钱,还可以保证好的疗效。
目前,西安新城中大耳鼻喉医院拥有一支近百人的专业技术人员队伍,由由原交大二附院张全安教授、原市中心医院来长荣教授、西京医院邓瑶珠教授等多位知名耳鼻喉专家领衔亲诊。专家们长期从事耳鼻喉研究与诊疗工作40年以上,具有扎实的理论功底和娴熟的医疗技术,善于诊治疑难杂症,针对患者的不同耳鼻喉病史,依据多年经验准确分析,规范化诊疗。
三、先进诊疗设备 精准检查无漏诊
我们说鼻炎的病因复杂,所以一般的肉眼观察并不能清楚了解病因,但是大部分的医院却还停留在肉眼观察病灶的阶段,极易误诊、误治。积极引进了国际上先进的鼻炎检查设备---STORZ鼻内窥镜,能直接看到常规仪器检查所不能看到的病灶,并可放大至数十至数百倍,有利于清晰而详细地观察到周围的病变,具有不易漏诊而治疗准确的优点,被业界称为耳鼻喉科医生的“只眼”。

四、鼻炎精准分型、因病施治,为您除去鼻炎的烦恼
鼻炎分为很多种类型,要有效治疗鼻炎就要通过精密的仪器检查出患者所属的鼻炎类型,例如过敏性鼻炎、慢性鼻炎、干燥性鼻炎等。从发病的急缓及病程的长短来说,可分为急性鼻炎和慢性鼻炎。此外,有一些鼻炎,虽发病缓慢,病程持续较长,但有特定的致病原因,因而便有特定的名称,如变态反应性鼻炎(亦即过敏性鼻炎)、药物性鼻炎等,西安新城中大耳鼻喉医院教授会根据患者病情的不同以及身体素质的不同指定针对性的治疗方案来对患者进行精细治疗,力求达到较好的治疗效果。


【微创技术】“DNR低温等离子技术” 除病灶不伤黏膜和组织
西安新城中大耳鼻喉医院首家引进了国际上先进的治疗鼻炎的微创技术--“DNR低温等离子技术”,它利用等离子能量,直接从鼻部病灶内部消融、化解病灶组织,令发炎、增生等病变组织自行收缩、化解,堪称目前治疗鼻炎比较先进的技术。
1、精密治疗:3.5mm的小孔可将病变组织放大数倍;
2、无痛苦:利用低温(30~70℃)来进行组织消融;
3、安全治疗:保留鼻黏膜和保护黏液纤毛清除功能;
五、西安市医保、新农合医保定点单位——花较少的钱治好鼻炎
一般正规专业的医院在治疗费用上相对比较合理,因此患者要选择正规的医院(具有医保定点的单位),这样患者可以节省一部分治疗费用。

医院在医疗收费方面严格按照市物价局、市卫生局、市医疗保险办公室规范的综合类医疗服务价格进行统一收取,医院严格要求自我,坚持完善价格公示、门急诊收费明细账单、住院费用一日清等制度执行。加强管理、降低成本,逐步降低服务价格,让患者能看病,看得起病,不再为医药费用而忧心,全力打造百姓平价医院。患者一致认为, 西安新城中大耳鼻喉医院治疗耳鼻喉疾病,质优价廉疗效好。
【特别提示】:西安新城中大耳鼻喉医院拥有十几位耳鼻喉专家常年亲诊。近期特邀三甲医院会诊专家在我院亲诊,专家号数量有限(每日仅限20名),就诊患者请点击“在线咨询”预约挂号,或拨打电话:029-87401000咨询预约